System Optimiser Quick Start

System Optimiser Quick Start#

Welcome to System Optimiser! This short guide can be thought of as a walkthrough for building a simple loudspeaker system design. It does not cover all functions of the application, but is a good place to start for quickly measuring a venue and designing sources.

Running System Optimiser for the First Time

Drawing a Basic Theatre

Entering Venue Information.

Let’s start by filling in some useful information in the Venue Settings Panel. This is open by default in the Venues View Mode.


Creating a New Quad.

Next, we’ll use the Layer Manager to create out first section of geometry in the 3D View.

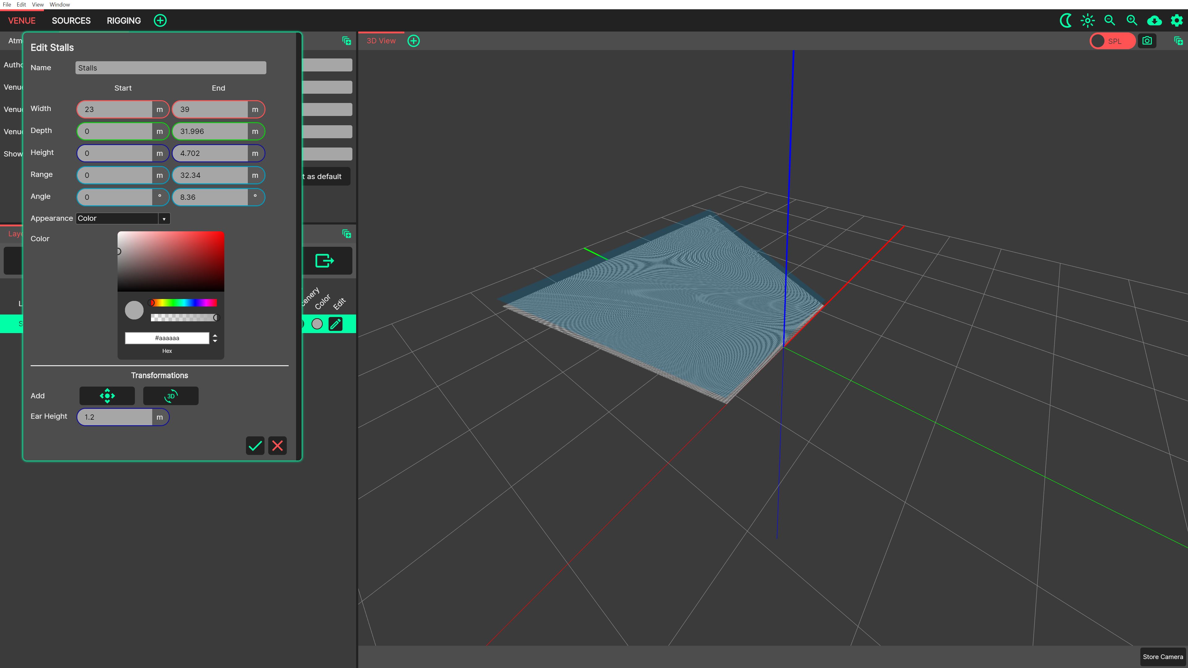
We’re describing a rectangular theatre with stalls and a balcony. For this, we’ll use a Quad. Create one by clicking it’s button in the top bar of the Layer Manager. It’s the first button from the left - a square with a green ‘plus’ icon.

  • The venue is 23m wide at the end closest to the stage. We’ll use this as our Start ‘Width’ entry.

  • The venue is 39m wide at the back of the stalls. We’ll use this as our End ‘Width’ entry.

  • The stalls start at the downstage edge, so we’ll endter our Start ‘Depth’ as 0m.


Entering values for 'Stalls'.

Next, we’ll use our laser rangefinder/inclinometer to quickly measure the audience area. We’ll take a measurement at each point that a surface transitions into another, for example, where the stalls transition into the back wall of the venue.

We’ll enter our information in ‘Angular’ terms. System Optimiser allows for traditional ‘Cartesian’ data entry (Height and Depth) at the same time as ‘Angular’ input (Range - the distance of a point away from the measurer - and Angle - the incline of the line between the measurer and the point).

  • The point at the back of the stalls measures as: 32.34m, at +8.36°. We’ll use this information as our End ‘Range’ and ‘Angle’ for the Quad we created.

  • Note that System Optimiser has automatically computed the values we just entered in the End ‘Depth’ and ‘Height’ fields.

We will name this Quad ‘Stalls’, and enter an Ear Height of 1.2m (seated), and then click the green ‘tick’ to save our entry.


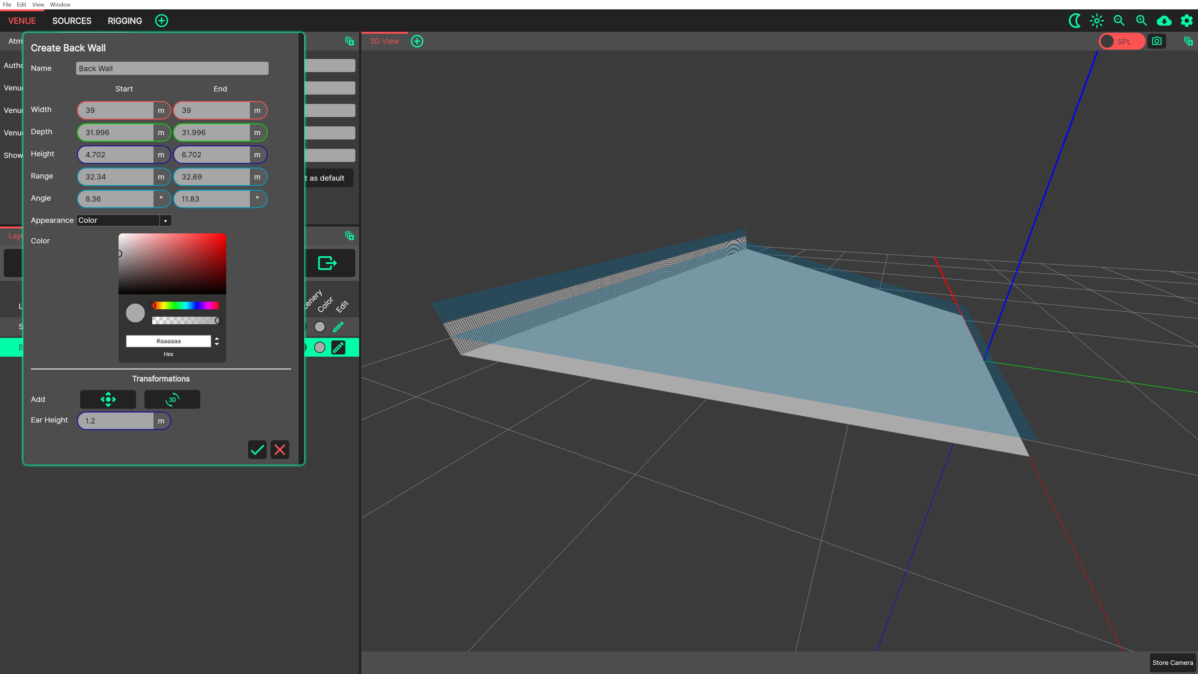
Entering values for 'Back Wall' after continuing from 'Stalls'.

To save entering the measurements for the back of the stalls again when starting our next Quad, we’ll use the ‘Continue’ function by right-clicking our ‘Stalls’ layer and selecting ‘Continue’ from the list.

This has created a new Quad, using the ‘End’ coordinates from the ‘Stalls’ layer we created as our new ‘Start’ coordinates.

Rename this from ‘Continue of Stalls’ to ‘Back Wall’.

We’ll enter our next measurement as the End ‘Range’ and ‘Angle’, taken from the top of the back wall.

  • 32.69m, at +11.83°

Click the green ‘tick’ to save our entry.


Balcony drawn from measurements.

We’ll keep using this method of ‘Continuing’ each layer to enter the following values:

  • 26.2m, at +15.7°

  • 26.9m, at +21.55°

  • 42m, at +18.2°

Each time, the ‘End’ coordinate is edited after using ‘Continue’ from the previous layer.

Give an appropriate name to the new layers created.


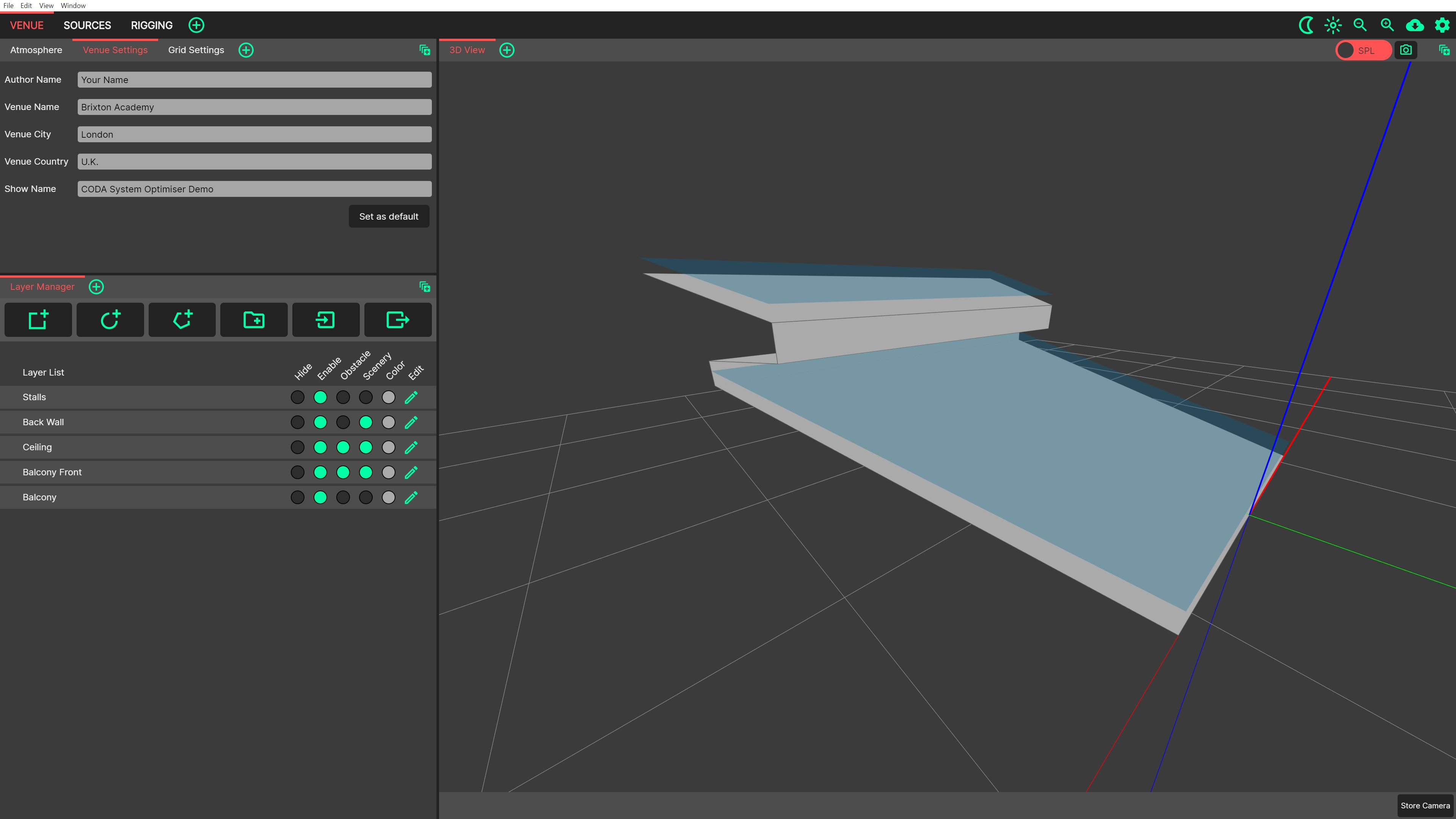
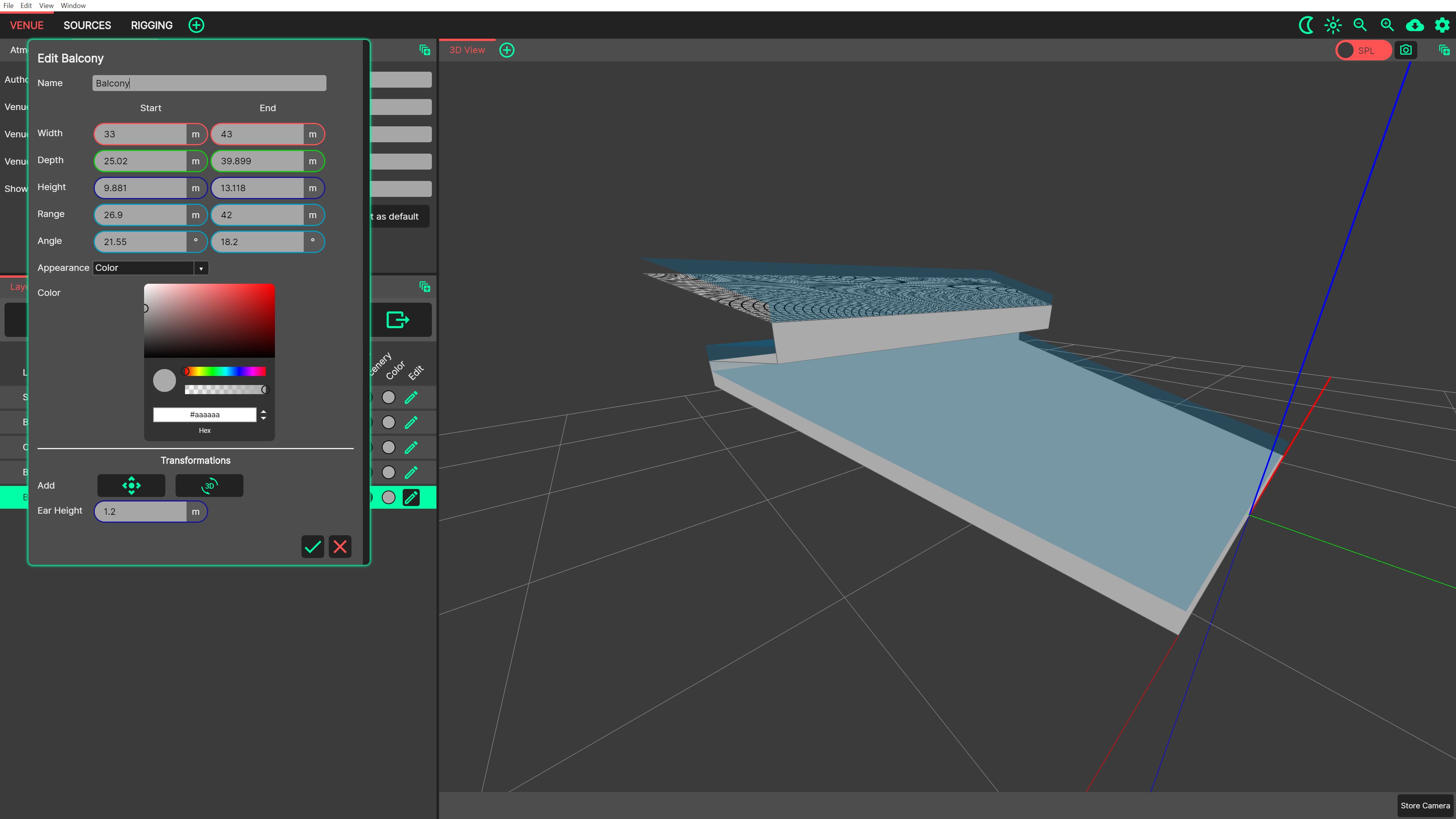
Adjusting the balcony width.

Let’s tweak the balcony we have created.

The balcony measures 33m in width at the front, closest to the stage, and 43m in width at the back. Adjust the Start and End ‘Width’ for the balcony layer, and for the balcony front and stalls ceiling created.


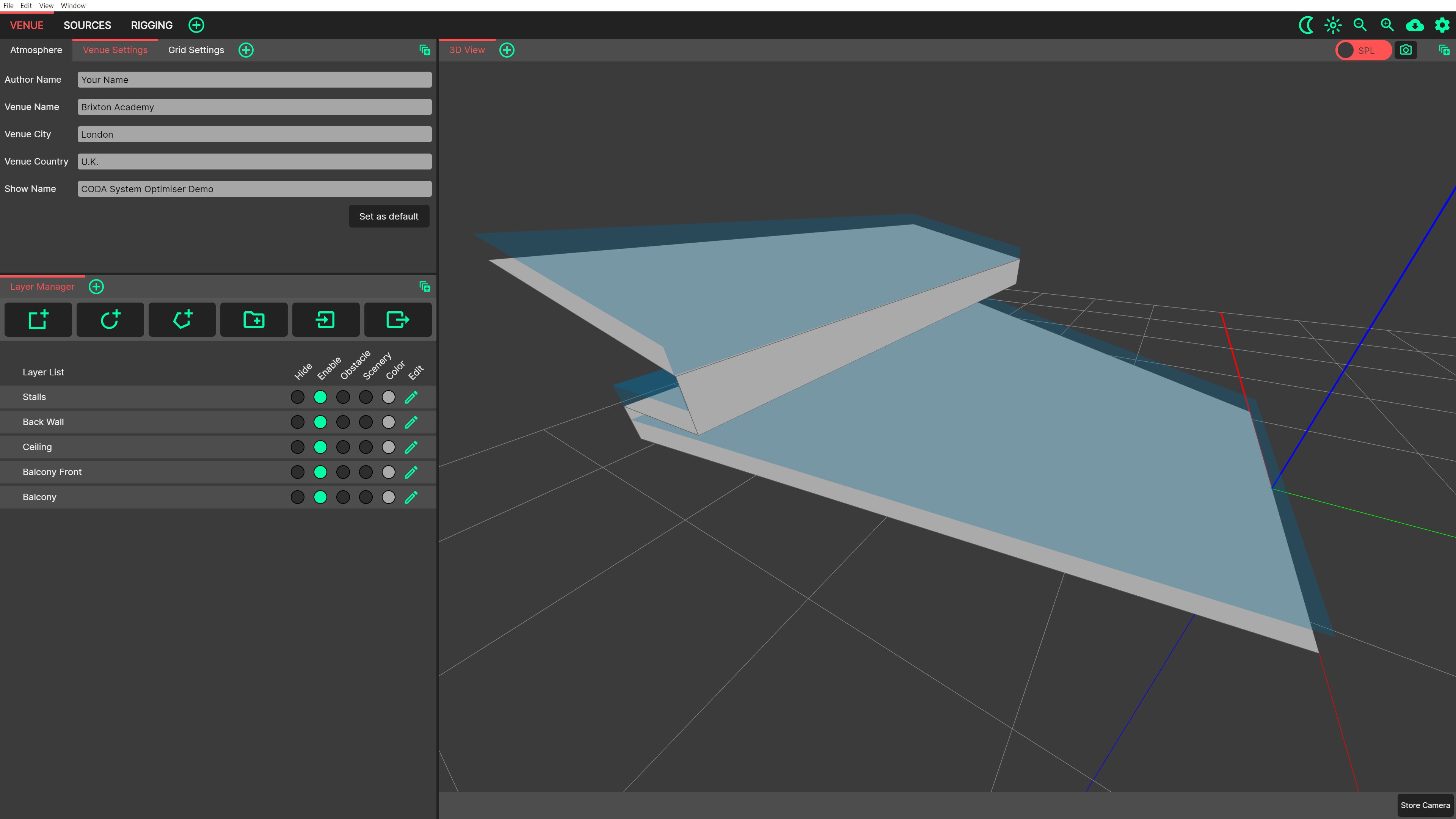
Adjusting Layer Properties.

Finally, let’s tag the back wall, stalls ceiling and balcony front as Scenery using the Source Properties List.

We’ll also tag the ceiling and balcony front as an Obstacle.

This will remove the Audience Ear Heights from these layers, and ensure that they cast a shadow in the 3D View.


Designing a Loudspeaker System

Sources View Mode.

Let’s switch to the Sources View Mode, and open a Sideview Panel in the bottom-right.


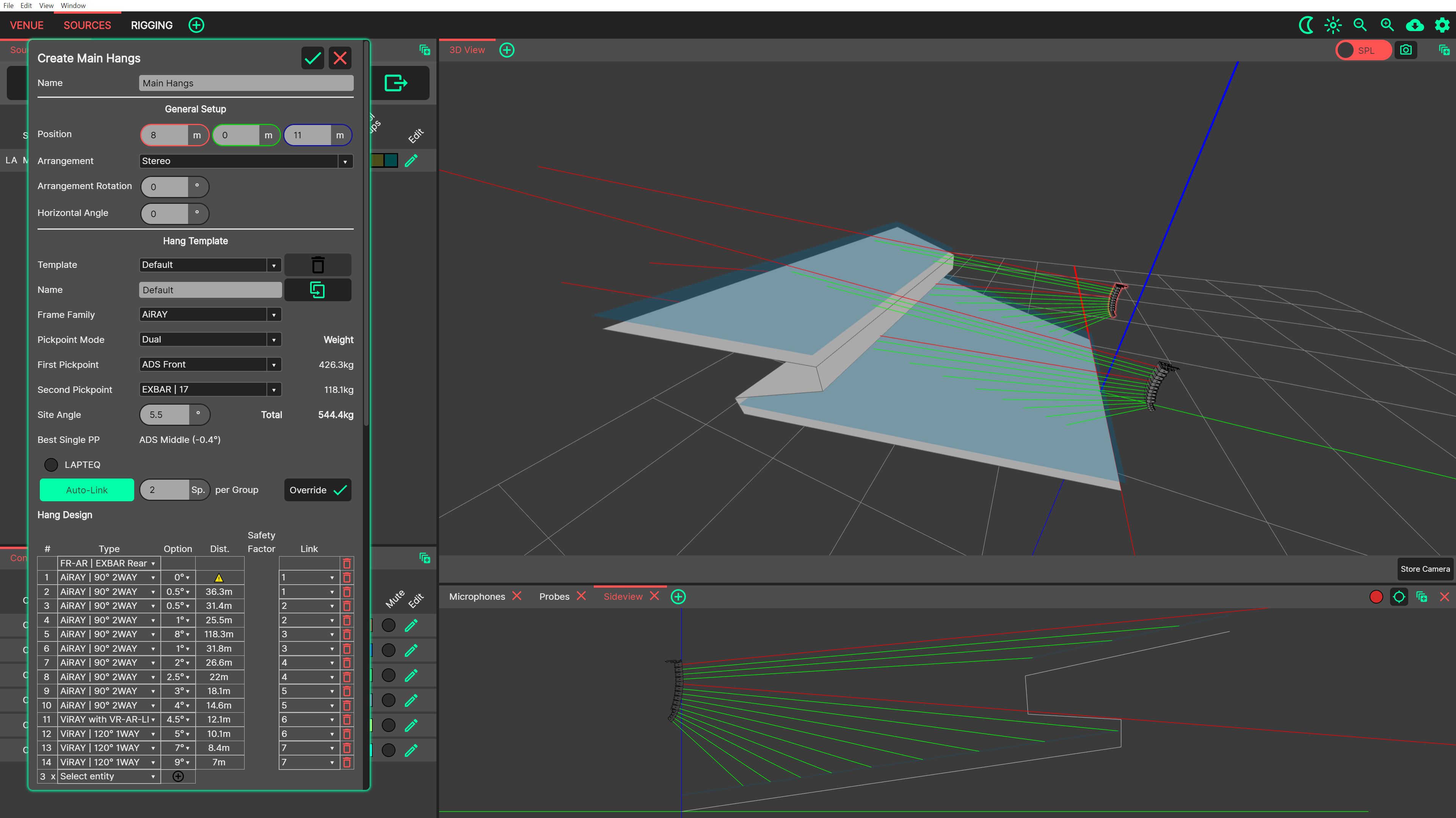
Using SVA Controller to adjust array parameters.

Creating a new SVA (Standard Vertical Array) using the second button on the Layer Manager’s top bar, we can name our source ‘Main Hangs’ and set its arrangement to stereo.

Let’s set our position to: X = 8m, Y = 0m, Z = 11m.

We can then use the Hang Design table to choose an FR-AR Frame with an EXBAR to the rear.

We’ll add loudspeakers to the array in the following order:

  • 10x AiRAY (90°, 2-way)

  • 1x ViRAY (120°, 1-way) with VR-AR-Link

  • 3x ViRAY (120°, 1-way)

Using the Throw Lines as a visual aid in the 3D View, the site angle can be adjusted to +5.5°.

Click the source we have created in the 3D View to set is as the target for the Sideview opened earlier. The Sideview can be used to set some preliminary splay angles.

Clicking ‘Auto Link’ will link our speakers in pairs.


Using probes to tweak splay angles.

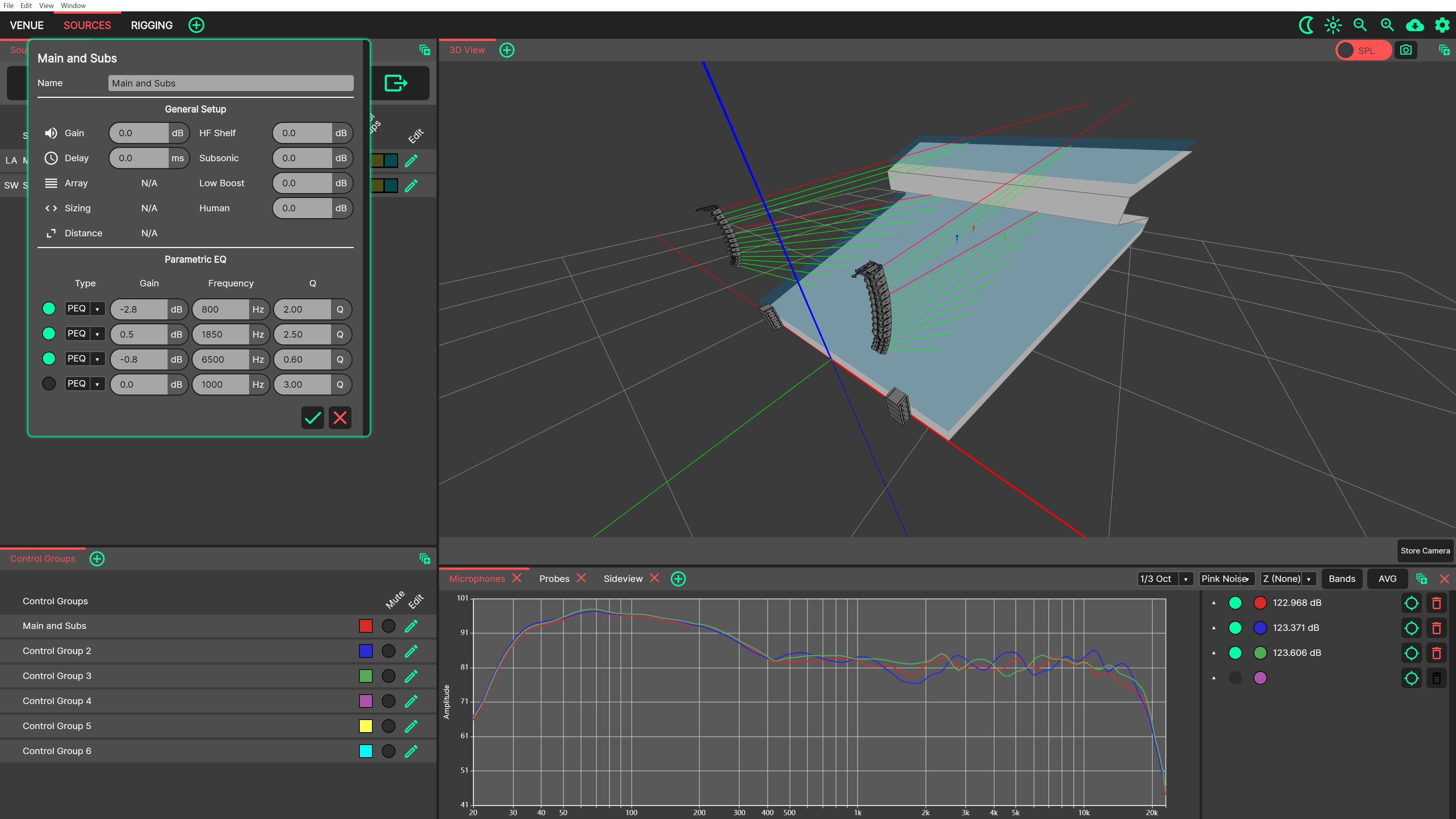
Switch to viewing the Probes Panel, which is already open next to the Sideview. Using the drop-down list at the top right of the Probes Panel, adjust the graph’s smoothing to 1/3 Oct.

Use the Probes to refine the splay angles in the SVA Controller for the smoothest response. The HF Shelf and Distance Filter can also be adjusted for optimisation using the Link Groups table.

Close the SVA Controller using the green ‘tick’.


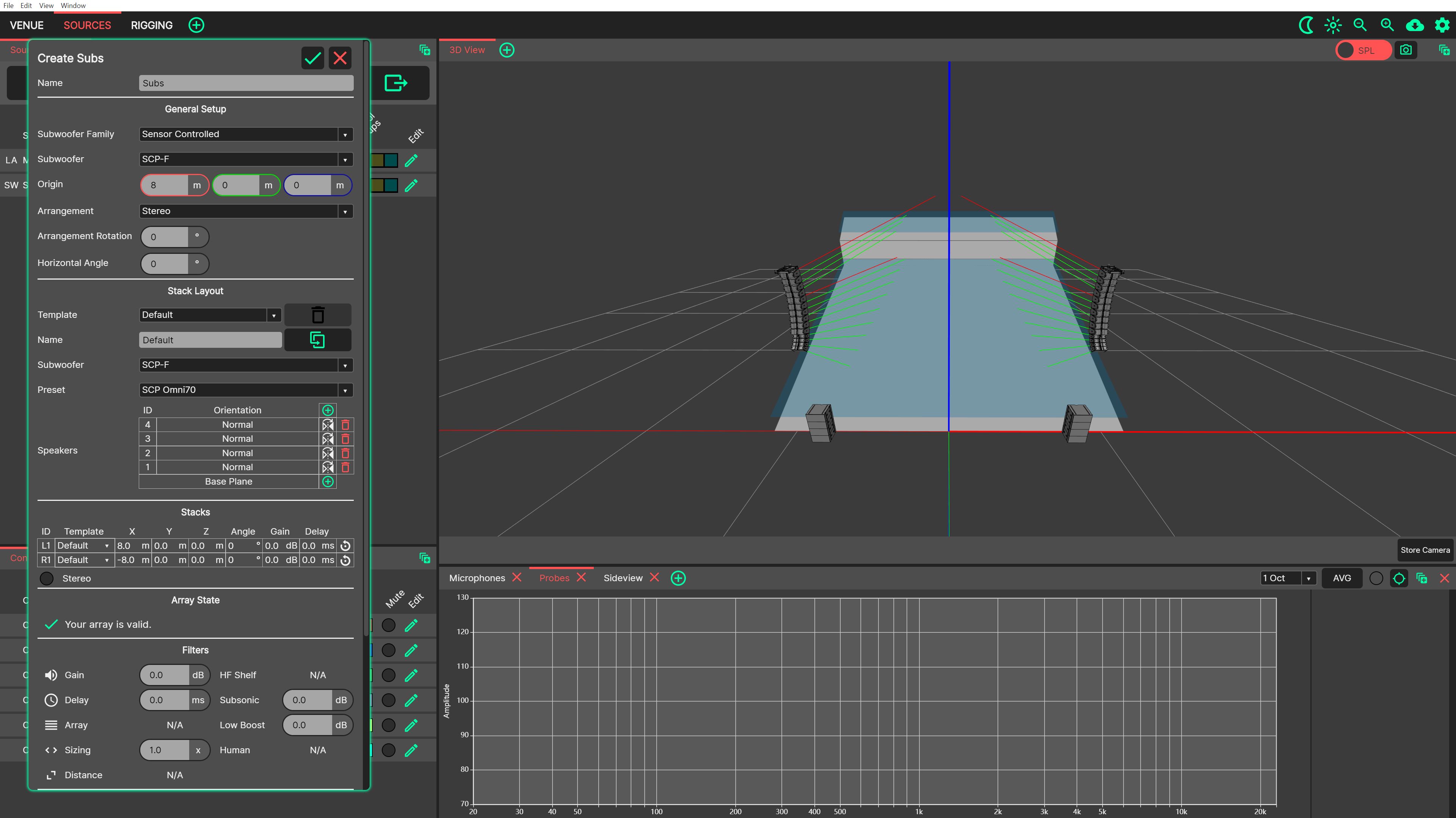
Adding a HSA.

Using the third button in the Source Manager’s top bar, create a new HSA (Horizontal Subwoofer Array).

Change the arrangement to stereo and the HSA’s origin to: X = 8, Y = 0, Z = 0.

Add another SCP to the stack using the green ‘plus’ button in the Stack Layout table.


Adding Microphones to the 3D View.

Now we can think about the system as a whole. Using the Microphones Panel, place a few Microphones in the 3D View.

Try muting and unmuting individual sources to see their complex summation.


Main Hangs and Subs Unaligned.

Let’s align our Main Hangs to our Subs using Microphones.

Unmute only the left Main Hang, and the left Subs.

A cancellation can be observed around 50Hz.


Main Hangs and Subs Aligned.

Add delay to the subs to align them. Watch the comb filter move as the delay is adjusted. The sources are aligned when summation is best.

In this case, 4ms has been added.


Main Hangs and Subs Aligned.

Using a Control Group, we can apply PEQ to the system as a whole.

Assign both the Main Hangs and the Subs to a Control Group in the Layer Manager.

Use the Control Group’s ‘Edit Pencil’ to adjust its parameters.


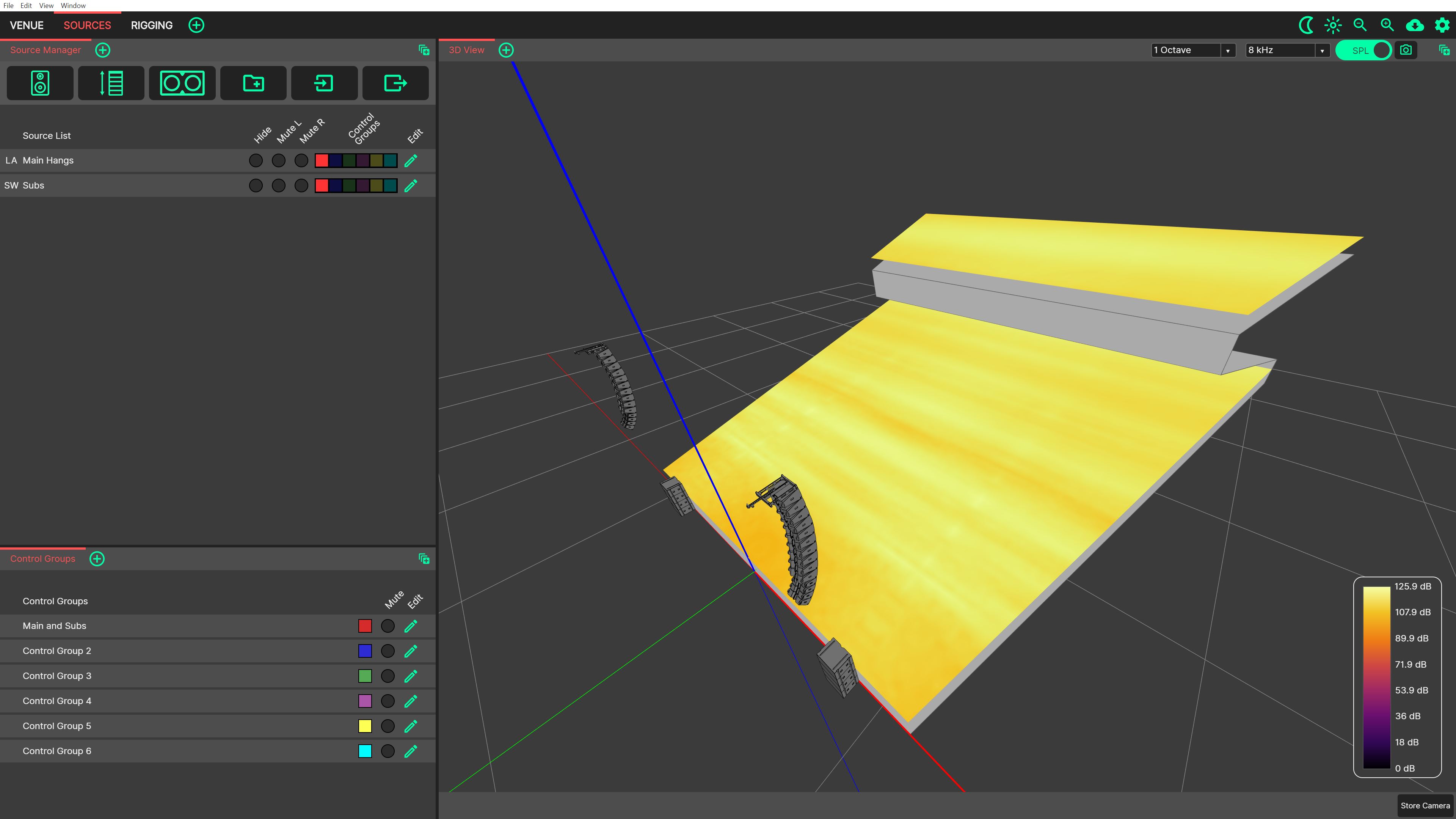
SPL Mapping.

Lastly, SPL Mapping can be switched on in the 3D View for a detailed calculation. This can be used to further refine the design and evaluate a system’s performance.